雖然電動機車的發展越趨蓬勃,但對於內燃機的開發各大廠依舊卯足全力,不僅是在大排氣量的引擎有所精進,這次SUZUKI申請了全新專利文件當中,看到了新設計的單缸引擎,透過全新的設計讓單缸引擎天生帶來的震動感減低,並且可以擁有更強大的動力表現。
單缸引擎所帶來的樂趣以及強勁的動力,是許多機車玩家們喜愛之物,但單缸引擎有著一個致命的缺點,那就是會產生巨大的震動,這也是為什麼單缸引擎的開發在某種程度上會受到限制,各大廠無不絞盡腦汁來解決這類的問題,像是最新的Husqvarna Svart、Vitpilen系列車款,就使用了新設計的平衡軸讓引擎更臻完美,現在根據美國專利局最新的文件,SUZUKI也找到了新的方法讓震動消失。
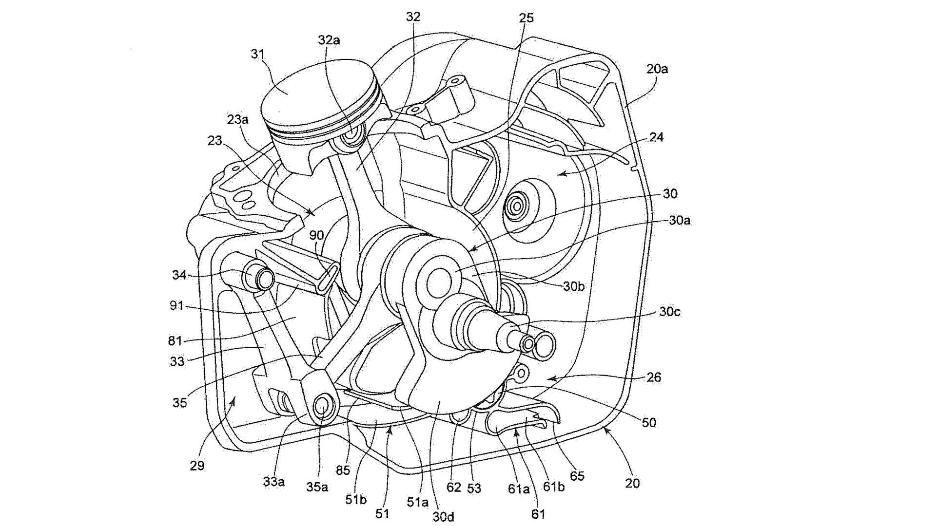
從圖片看去這是一個簡單的SOHC單缸引擎,但從內部的分解圖可以看到,其中一個連桿並沒有跟活塞配對,這樣的設計可以讓引擎維持更好的平衡,而且可以更快速地運轉進而產生更強大的動力,在這場永無止盡的引擎爭鬥當中脫癮而出,不僅超越了SUZUKI本身在前一年的設計,同時也可以遵守日益嚴格的環保法規,雖然提出專利申請也不一定會有量產品現身,但相信SUZUKI會認真面對這個單缸引擎的開發。
其實這個專利跟去年2017年的另一項專利有點相像,雖然當時是DOHC的引擎,未來這顆DOHC的引擎應該會應用在自家的越野車種上,但其他現有的單缸引擎車型便沒有新的選擇,像是VanVan、TU250X以及S40,而這次所提交的專利申請正巧可以符合這些車種的需求,提供了更強大的性能以及更好的排污數據。



