前些日子,日本四大摩托車場才正式簽約,宣佈將會共同合作發展電動車,這樣的消息一出,在國際車壇掀起了波瀾,國內外的車圈都開始討論起,究竟日系四大天王會採用什麼樣的形式,來推動電動車款的普及,對此在2019年3月初,川崎重工也發布了一份於2013年7月註冊的專利文件,當中可以看到一台採用「換電」設計的Ninja車款。
從KAWASAKI的這組專利圖看來,KAWASAKI似乎曾經打算在Ninja車系上,進行電動化的嘗試,並且使用「換電」來增加車輛的里程,這台電動忍者的車架設計,更是相當有趣的採用拆卸式設計,來實現電池模組的更換,但是對於高性能電動車款而言,巨大的電池避免不了過重的問題,因此也能在專利圖上看到,想要更換電池,必須要使用專門的吊架來拆卸安裝,這樣的更換模式,似乎看來是相當的麻煩呀!
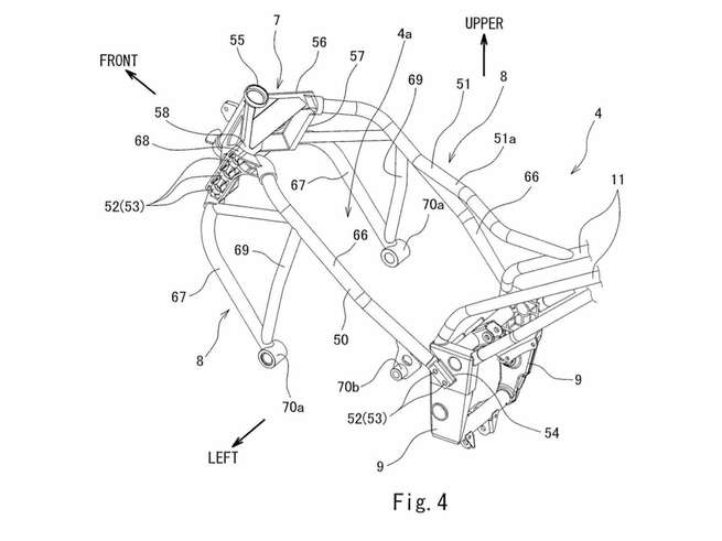
另外有關於「可拆卸式車架」的設計,也令人擔憂起車架強度的問題,對此KAWASAKI的專利圖上,也特別做出了相關的說明,從專利圖上的解釋看來,為了讓電池拆卸更順利,同時確保車架強度不會遭受影響,拆卸式車架將使用更堅硬的材質打造,並且在電池安裝上去之後,從底部提供足夠的支撐力來穩固。
其實KAWASAKI的這項專利,早在2013年7月3日就提出申請,但直到2019年的3月才正式發佈,從詳細的專利圖當中,我們可以看出這台「換電」設計的電動車,有著KAWASAKI旗下知名的Ninja車系的樣貌,再加上先前KAWASAKI也有另外一組電動車專利圖曝光以及四大廠的聯手電動車聯手,或許在2019年底或2020年初,我們將有機會看到日系品牌在電動車市場上大顯神威也不一定!
 
                             
                                    





 
                                     
                                     
                                     
                                 
                                 
                                 
                                 
                                 
                                 
                                 
                                 
                                 
                         
                                 
                         
                                