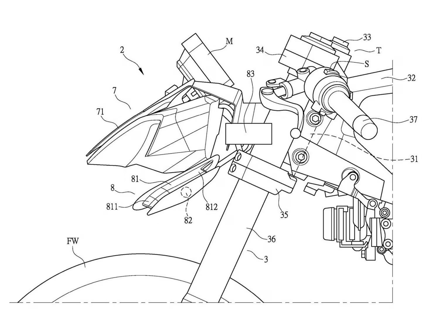
近期曝光的專利顯示,KYMCO 正為 SuperNEX 概念電動跑車研發一套主動式可動定風翼,能根據前輪是否浮舉,自動調整角度,達到壓制前輪浮舉的的效果,還能在不需要時角度,減少風阻提高極速。
這套設計利用六軸 IMU 偵測車輛動態,再由伺服馬達控制定風翼角度。當前輪有抬起傾向,系統就會加大定風翼角度、提升下壓力壓住車頭;如果速度夠快、孤輪風險低,翼片就會自動變平、讓整流更順暢,避免拖慢車速或增加油耗/電耗。這不只全自動運作,也可手動操作對應不同騎乘情境。
在 MotoGP,這種可動小翅膀雖被禁用,但 WSBK 等量產車比賽卻仍可使用。BMW、Honda、甚至 Bimota 都曾提出類似概念,現在連 KYMCO 也透過專利加入戰局,顯然未來的空力之戰,不只在賽道上發生,更要落實在市售車款上。
KYMCO 很可能會將這套主動翼片系統應用在 RevoNEX 上,這台在計劃中的街跑電車是與 LiveWire 合作開發,採用同樣的 S2 Arrow 平台。未來若再加上這套智慧空力翼片系統,RevoNEX 絕對會會這款車在提升不少討論度。
 
                             
                                    



 
                                     
                                     
                                     
                                 
                                 
                                 
                                 
                                 
                                 
                                 
                                 
                                 
                         
                                 
                         
                                