SYM 近期在專利網站上釋出了一項全新技術專利——Hyper-SVIS 可變進氣系統疑似將安裝於JET SL+上頭,引發了台灣機車愛好者的熱議。Hyper-SVIS 可變進氣系統技術首次亮相於 DRGBT 二代,結合其優越的性能表現,現在預計將進一步應用於主打運動型市場的 12 寸 JET SL+ 車款中。
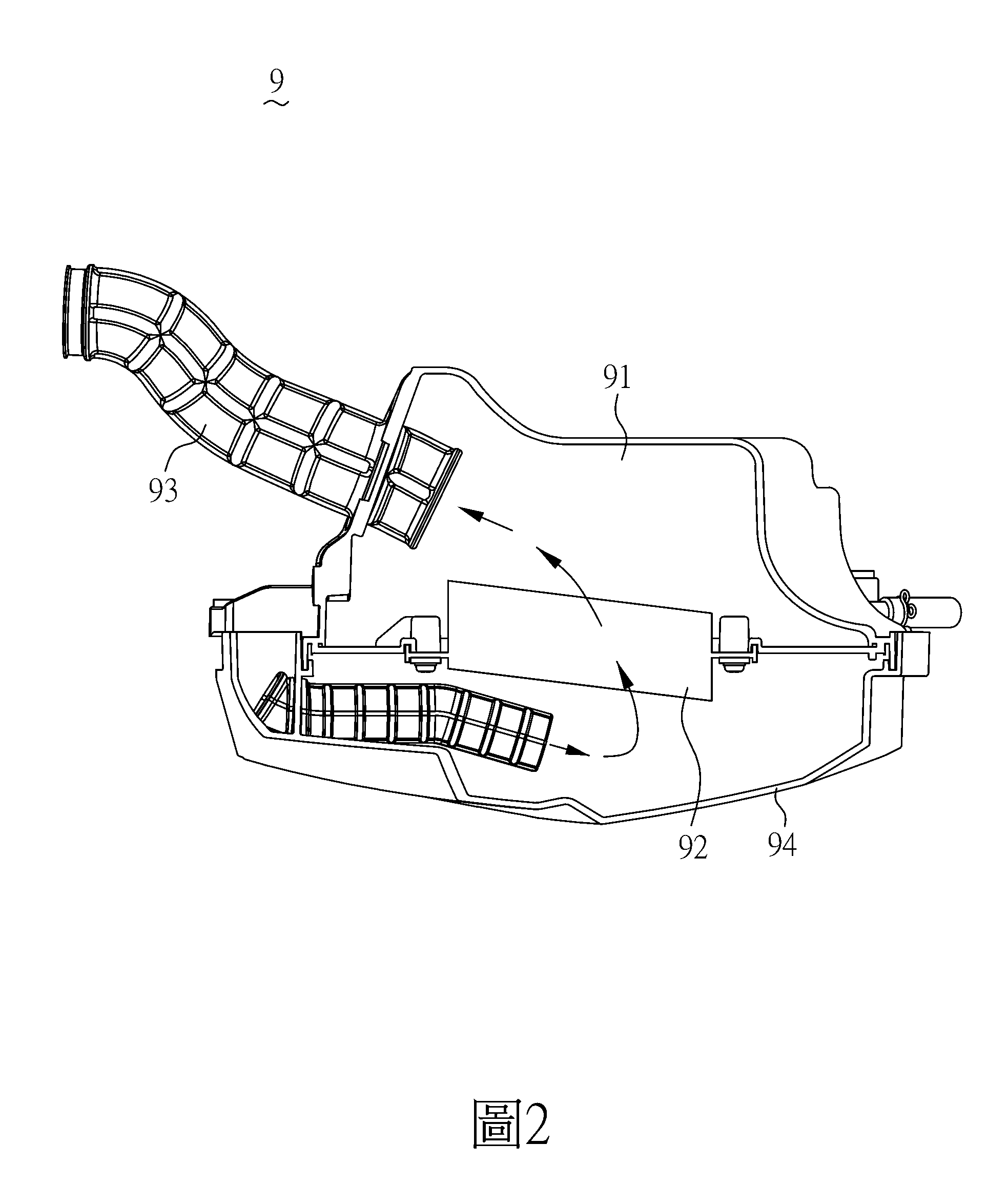
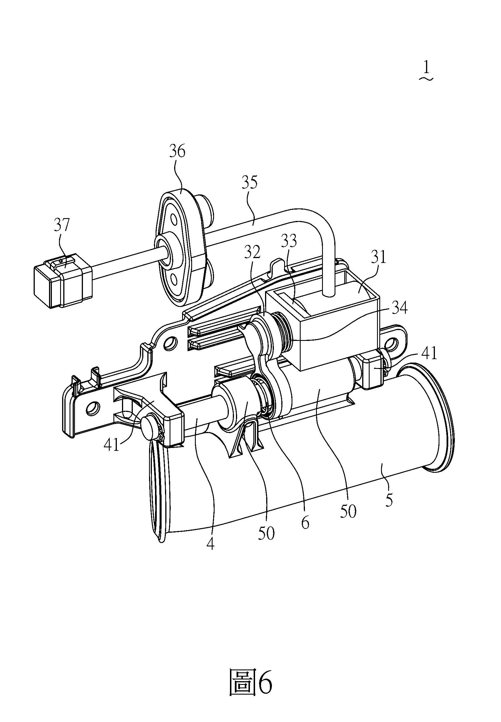
從專利圖中可以看出其精巧的搖擺式引擎設計為基礎,搭配雙槍避震,不難看出這是JET的車系架構,專利主要的Hyper-SVIS 系統通過增長管與進氣管的結合或分離,優化引擎的空氣流量。此外,該系統採用電磁閥驅動,進一步確保操作穩定性與精準度。專利架構看起來與 DRGBT 二代採用的設計幾乎相同,可以預期未來改款的JET將會有更亮眼的動力輸出,鎖定市場上超熱門的 150up 12寸 運動車款戰局。
JET SL+ 作為 SYM 市場中的熱銷車型,此次與 Hyper-SVIS 技術的結合將預告提升其競爭力。而面對近期推出的 KYMCO RTS R 165 以16.8匹馬力在市場掀起大量討論,Hyper-SVIS 的加入,可能讓JET SL+ 在競爭中脫穎而出,吸引更多講求性能與創新技術的消費者嗎?








