QJ Motor錢江摩托最近曝光了一項新的引擎專利,採用特別的V型單缸形式,這樣的設計讓人馬上聯想到Ducati曾經推出過的Supermono引擎,如此特別的引擎結構,能讓單缸引擎克服過往最為人詬病的單缸震動大、高轉延伸性較差的問題。
不過這種簡單暴力的解決方式也不是完美的,過去Ducati Supermono之所以沒有採用V型結構打造單缸引擎,主因就在於「不點火的汽缸內做動的活塞也會產生額外的阻力,同時也會直接影響馬力損失以及活塞本體的磨耗。」;因此,Ducati Supermono最終並沒有使用這樣的設計,而是使用更複雜雙連桿(double connecting rod system)結構系統。
延伸閱讀:TC的編輯視角│不走天堂路,硬闖地獄門?DUCATI Supermono 為何用上雙連桿而不使用普通的反向平衡軸?
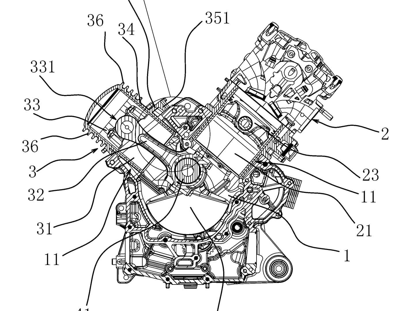
與Ducati Supermono不同,QJ Moto的專利圖上則是保留了後缸的結構,但從專利圖能明顯看出,QJ Motor的後缸比前缸縮小不少並去掉了缸頭,整顆後缸也使用一體式鑄造達成氣密性;後缸活塞上開了孔洞,讓他不會實質壓縮空氣,而是作為一個平衡軸使用。
QJ Motor如此設計的單缸引擎,在視覺和結構上依舊保留了V型雙缸引擎的外型,不過,成本方面,這樣做也等同於多耗費材料在製造額外的一組汽缸,保養方面也可能多出額外的花費,除非是作為高端車款或賽事應用,對於普通消費層面的車輛來看,實在看不出有什麼樣的優勢,究竟QJ Motor這專利背後暗藏什麼樣的端倪,就讓我們靜觀其變吧!



