身為檔車騎士,相信大家對於離合器的操作肯定都了然於心,自己手動換檔的快樂,絕非自動變速箱能取代的,不過這樣的快樂也有代價,那就是在市區塞車時,左手握力就必須做出一定的犧牲,因此機車廠商也不斷尋找能完美兼顧換檔樂趣和實用方便的換檔系統,近日中國的QJ Motor錢江摩托亮相了一款新的線傳離合器專利,也許有望達成這項目標。
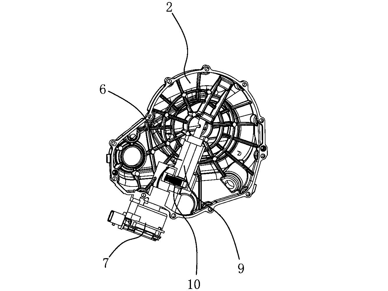
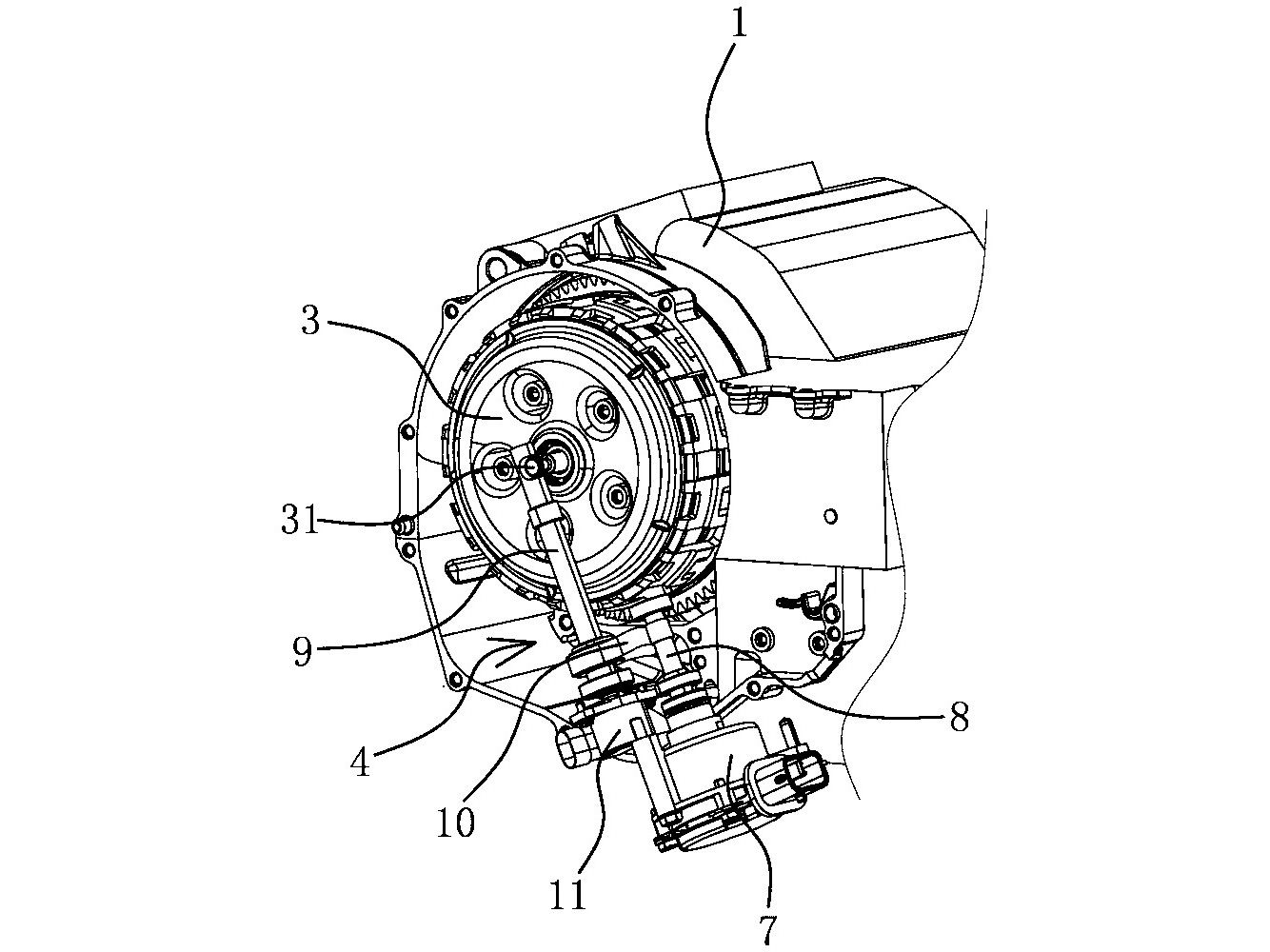
錢江這套線傳離合器的構造相當簡單明瞭,就是在離合器部分新增一個電動機構來操控離合器的接合,握把上依舊有離合器拉桿,但取消鋼索的實體連接,改以傳感器偵測、傳遞電子訊號,來模擬不同幅度的離合器操作。
這樣設計的好處有幾點,首先是解決了傳統離合器重手的問題,跟線傳油門一樣,線傳離合器也能給予更輕盈的操作感受;其次,線傳離合器也有望能支援快排,甚至自排變速箱的使用,同時在騎士想要自己操控離合器時,又能保有傳統離合器換檔的玩樂感受。
以目前市場上出現過的類似產品來看,QJ Motor錢江摩托的設計並不算什麼新穎的理念,Honda的DCT變速箱、MV Agusta的SCS變速系統和YAMAHA的YCC-S變速系統都提供類似的效果,但在結合傳統換檔樂趣上,QJ Motor這套線傳離合器算是做得最能兼備方便實用和操作樂趣的設計。
 
                             
                                    




 
                                     
                                     
                                     
                                 
                                 
                                 
                                 
                                 
                                 
                                 
                                 
                                 
                         
                                 
                         
                                 
                        