在眾多路權團體的努力,以及立法委員游毓蘭等人的大力協助下,一直以來爭議已久的大型重機停車問題在今年7月正式受到交通部重視,並預告將在9/7將正式回覆,而在今天(9/6)立法委員游毓蘭的FB正式貼出交通部回覆...
抱歉了各位,不開放!
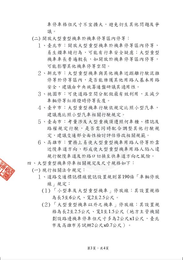
歷經7月的協調會後,交通部徵詢6都政府對該事件的看法的意見,而被拒絕的主要重點在於台灣劃設路邊機車停車位尺才多為2公尺x1公尺,臺北市及高雄市另試辦2公尺x0.7公尺的機車格尺寸。
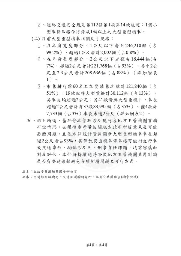
但根據交通部資料,大型重機車身尺寸超過2公尺者計221,768輛(占93%),另外銷售排行前60名之主要銷售車款中,僅4款計7,733輛(占3%)車長在2公尺內!可見多數熱門車款都不能符合現今停車格尺寸,為了安全考量擔心開放後車輛突出停車格,造成額外的意外發生,所以6都多數傾向不開放停放。
此外在回復中也看到部分縣市提到額外的問題,例如台中市其實是傾向開放的,並提到開放後可以提升機車格使用率;台北市則有提到機車格相對擁擠,擔心大型重機停入後會引發損傷糾紛;台南市則表示機車位畫設在騎樓與人行道,超過2M長度的重型機車放入後,可能會對行人產生風險。
這次的回覆中,可以看到確實在法規的停車格最小規格下,多數重機完全不符合停車格規定標準,甚至本站辦公室內大家的大型重機,也沒有一台是車長2M內的車款,不過我們也注意到例如KRV/DRGBT等車體較大的白牌車款,其實車長也逼近2M上限,YAMAHA SMAX甚至直接突破2M限制,但因為停車格的標準就確確實實地擺在眼前,在這次回覆中這麼直接的被拒絕(且有看起來很有道理,壓倒性的比例數字),短時間內要看到重機開放機車格停放,可能不太有希望...
 
                             
                                    





 
                                     
                                     
                                     
                                 
                                 
                                 
                                 
                                 
                                 
                                 
                                 
                                 
                         
                                 
                        