說起來自中國的機車新勢力,我們絕對不能不提起CFMoto,該品牌在數年內推出了至少10幾款全新車型,從小型速克達,一路到中量級運動街車與巡航車款,並且還準備研發高達200匹馬力的V4引擎。在備受關注的電動車領域,CFMoto也帶來一項全新的專利申請,預示著將有全新的車款推出。
其實CFMoto已經有數個電動車的產品,包括為了中國大陸地區警方需求推出的300GT-E與在台展出過的ZEEHO AE8,而今天的主角,來自的是CFMoto推出的概念車Magnet,該車的對標車款,很明顯的就是話題性十足的BMW CE-04;外型上,以往充滿Cyberpunk未來風格的CE-04,就已經十分令我驚豔,但Zeeho Magnet在科技感與未來風格的營造,對比CE-04可謂有過之而無不及;且性能方面,CFMoto稱其0-50公里僅需2.5秒,且擁有150公里/小時的極速,表現相當不錯。
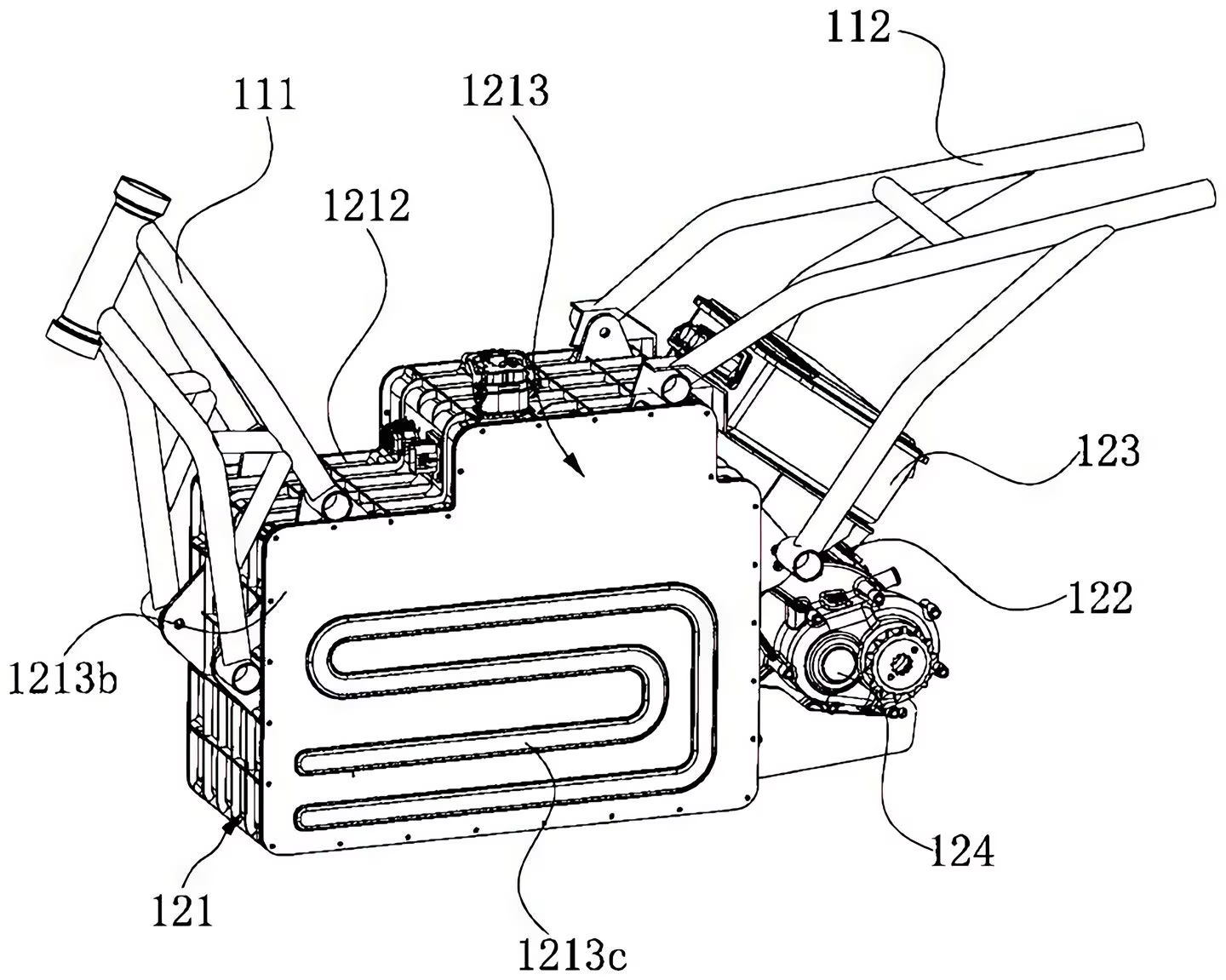
更好的消息是,CFMoto已經有意將其量產,從專利圖可以一窺車架和電動模組的結構,除了讓電池模組兼顧部分主車架的功能,還負責與副車架的連接,此外,前雙碟、倒立式前叉、中置單槍後避震,還有單搖臂的結構,都是本次專利圖的重點,不過為了安全及實用性上的考量,Magnet概念車上那個十分帥氣的透明電池側蓋,在量產時應該會不復存在。
而最重要的電池與馬達模組,主要的驅動會由副車架下方的電動馬達與齒形皮帶負責,與概念車最大的不同是,本次專利圖上展示的,是兩個不可拆卸的電池包,並搭配水冷散熱系統,在充放電的效率會更加優異,缺點則是較高的成本。當然關於Magnet概念車發表時聲稱的智能語音、可觸控功能儀表等黑科技是否搭載就不得而知了,唯一可以確認的,應該就是圖中出現的那具大面積直立式液晶儀表。
從Zeeho Magnet概念車的外型展示,到現今專利圖的曝光,證明了CFMoto在電動車領域的深造和努力,再加上CFMoto一向「好料給滿」的慣例,Magnet概念車的量產著實令人期待。




