HARLEY-DAVIDSON FXDR 114

馬力、扭力提升超過3成!HARLEY-DAVIDSON全新1,923c.c、130匹新引擎亮相

馬力、扭力提升超過3成!HARLEY-DAVIDSON全新1,923c.c、130匹新引擎亮相

數十年來,HARLEY-DAVIDSON一直是美式機車的代名詞,標榜氣冷、大排量低轉扭力的V-TWIN引擎,連帶著經典的三連拍特色,成為現今我們對於美式機車的第一印象。近日HARLEY-DAVIDSON更是推出一款排量的1,923c.c,且符合道路法規的大排量的引擎,刷新我們對於美式機車設備的認知。

N 2023/03/11

22

L

新水冷引擎搭載!Harley-Davidson Nightster台灣發表 售價85.9萬元 多款2023年式車款同步導入

新水冷引擎搭載!Harley-Davidson Nightster台灣發表 售價85.9萬元 多款2023年式車款同步導入

Harley-Davidson 2023年式新車於2023年2月22日(三)在哈雷台北旗艦展示中心震撼登場。2023年式全新導入NightsterTM車型填補過往883等小型車款停產後的空缺,同場也包含多款2023年全新車款,囊誇熱血沸騰的Sport車系SportsterTM、經典不敗的巡航車系SoftailTM、開闢道路的Adventure Touring車系Pan AmericaTM Special,以及豪華美式車系Grand American Touring。除此之外,總代理太古鼎翰更引進全球限量120週年紀念車款。

Webber 2023/02/22
燃油車款正式畫下句點!Harley-Davidson CEO正式宣布品牌未來將走向全電動化

燃油車款正式畫下句點!Harley-Davidson CEO正式宣布品牌未來將走向全電動化

對於各大車廠來說「電動化」,已經是未來勢必會走向的趨勢了。Harley-Davidson近幾年來面臨著銷售成績表現不佳的問題,但他們還是在2021年宣佈了成立全新子品牌LiveWire並推出了首款電動型LiveWire ONE,也讓不少人期盼著他的出現可以轉變Harley-Davidson品牌的營運。不過母公司Harley-Davidson的CEO最近也正式對外宣布,整個品牌確定要走向電動化!

CJ 2023/01/26

6

並列雙缸的平價哈雷!Harley-Davidson HD350/HD500 實車圖曝光

並列雙缸的平價哈雷!Harley-Davidson HD350/HD500 實車圖曝光

Harley-Davidson一直傳言將與中國錢江集團合作推出平價車款,先前也有模糊的實車照流出,近日終於有非常高清的實車定妝照曝光,根據外媒報導,Harley-Davidson將推出HD500和HD350兩款車型,兩台車都走Flat Tracker風格,並搭載353c.c.和500c.c.的並列雙缸引擎。

Ziv 2022/12/19

6

復刻自家AMA賽事常勝車款!Harley-Davidson在九款車型新增全新「APEX」客製化塗裝

復刻自家AMA賽事常勝車款!Harley-Davidson在九款車型新增全新「APEX」客製化塗裝

Harley- Davidson XR-750自從於1970年誕生之後,多次的帶領Harley-Davidson奪下多做的AMA賽事冠軍,至今52年的歷史都是賽事當中獲得最多冠軍的車款。為了致敬這款未Harley-Davidson奪回多座獎項的車款,Harley-Davidson決定推出以XR-750為設計理念的塗裝,而且預計將採用在9種車型上!

CJ 2022/08/11
台科大學生繪製Harley-Davidson Streetfighter概念車圖受外媒關注!

台科大學生繪製Harley-Davidson Streetfighter概念車圖受外媒關注!

台灣作為機車王國,除了有驚人的台北橋機車瀑布享譽全球之外,其實也有很多改車大師,像是曾經奪下過眾多改裝車比賽冠軍的Rough Craft;近日外媒也報導了一位來自臺灣科技大學的工業設計學生YAN-XUAN LAI的Harley-Davidson Streetfighter改裝概念圖。

Ziv 2022/08/01

7

哈雷的哈,很YAMAHA。 HARLEY-DAVIDSON Sportster Street Tracker By Mule Motorcycles

哈雷的哈,很YAMAHA。 HARLEY-DAVIDSON Sportster Street Tracker By Mule Motorcycles

如果你擁有一台HARLEY-DAVIDSON Sportster並且熱中於Street Stracker這種風格的話,Mule Motorcycles就會是你的首選,Mule Motorcycles負責人Richard Pollock擁有相當豐富的經驗與才華,並且擅長製造看起來就像是原本就該成為越野車或是街頭Tracker風格的樣子。

TC 2022/07/05

17

L

最強顏值 最大空間!KIA Sportage全新改款 114.9萬起上市

最強顏值 最大空間!KIA Sportage全新改款 114.9萬起上市

KIA這個韓國品牌在台灣總代理森那美起亞的積極經營下,在台灣屢創佳績,過去幾年寫下不少銷售佳績,近期更是與國外零時差接軌,導入純電車EV6且接單爆量、一上市就銷售一空,今天(6/8)更帶來全新大改款,同時也是目前國內最熱門的休旅車款KIA Sportage正式上市。 建議售價:Trendy-114.9萬/Apex-124.9萬/X-Line 4WD-135.9萬

Webber 2022/06/08

6

L

Kia The Sportage, 114.9萬起震撼預售! 6月3日-5日VVIP搶先鑑賞會,全台展示中心同步登場!

Kia The Sportage, 114.9萬起震撼預售! 6月3日-5日VVIP搶先鑑賞會,全台展示中心同步登場!

全新Kia 進口極致休旅The Sportage,即將以114.9萬起的預售價,自6月1日起正式展開預售。為了讓熱愛Kia的前瞻車主,搶先一睹The Sportage的極致風采,台灣森那美起亞也將於 6月3日(五)至6月5日(日),於全台Kia展示中心舉辦VVIP搶先鑑賞會,敬邀您搶先體驗The Sportage的獨特魅力,並親身感受「Movement that inspires 移動  啟發人心」 的品牌精神。

Webber 2022/05/31
Pan America小老弟即將登場?Harley-Davidson零件列表洩漏新車訊息!

Pan America小老弟即將登場?Harley-Davidson零件列表洩漏新車訊息!

Harley-Davidson前陣子才剛剛發表全新的2022 Nightster,這台搭載全新Revolution Max 975c.c.水冷V型雙缸引擎的Bobber,成為Harley-Davidson新世代的中排量代表,近日外國網友在Harely-Davidson的網站上意外發現,Pan America的零件清單中出現RA975、RA965S兩款全新車型代號。

Ziv 2022/04/20

14

L

水冷新引擎上身!2022 Harley-Davidson Nightster海外發表

水冷新引擎上身!2022 Harley-Davidson Nightster海外發表

Harley-Davidson繼2021年帶來全新的Sportster S和Pan America兩台採用全新1250c.c.水冷引擎的新車型之後,在2022年繼續推出採用全新975c.c.水冷引擎的全新Nightster,這台結合新科技、Harley-Davidson經典造型的Nightster,將成為旗下重要的全新車款。

Ziv 2022/04/14

7

幼獅變哈雷?Harley-Davidson 500雙缸平價車間諜照曝光

幼獅變哈雷?Harley-Davidson 500雙缸平價車間諜照曝光

Harley-Davidson與中國錢江摩托想合作推出平價車款的消息已經謠傳多年,先前中國也流出疑似Benelli 302S改造而來的Harely-Davidson 338R車型,但不知為何這台338R始終沒有正式發表亮相,近日中國又流出一台500c.c.並列雙缸平價Harley-Davidson測試車照片,引起海外媒體、車友們的熱烈討論。

Ziv 2022/03/25

8

1.9L大排量引擎搭載!HARLEY-DAVIDSON 2022新車發表

1.9L大排量引擎搭載!HARLEY-DAVIDSON 2022新車發表

隨著2022年度到來,百年老廠HARLEY-DAVIDSON也在近期推出旗下的頂級車系2022年式,這些車款都搭載性能強悍的、排氣量超大的1.9L Milwaukee-Eight 117引擎,另外2022年還全新推出Low Rider ST滿足想要強大性能與運動表現的騎士。

Webber 2022/01/27

6

烏克蘭大肌肌!機械增壓猛男滿盛!HARLEY-DAVIDSON SUPERCHARGED  V-ROD by Custom Culture

烏克蘭大肌肌!機械增壓猛男滿盛!HARLEY-DAVIDSON SUPERCHARGED V-ROD by Custom Culture

很少有HARLEY-DAVIDSON的車系信徒會比V-Rod還要多,但肌肉車對於HARLEY-DAVIDSON而言的確是一樣大膽的嘗試,並且獲得了回報──主要來自於V-Rod有別於其他任何一台HARLEY-DAVIDSON的車款,自從停產之後,V-ROD更是肌肉車狂熱愛好者的必爭之寶。

TC 2021/10/18

20

L

性能、電控強悍,車高調整讓人驚艷!Harley-Davidson Pan America 1250 試乘分享

性能、電控強悍,車高調整讓人驚艷!Harley-Davidson Pan America 1250 試乘分享

今年五月正式在台灣發表上市的Harley-Davidson Pan America 1250,近日選在水牛坑舉辦媒體試乘活動,這台搭載上全新開發的1252c.c.水冷60度V型雙缸引擎、完整先進電控、車高自動可調功能的ADVENTURE作品,到底騎乘起來是什麼感受呢?跟著我們一起來探索一番吧!

Ziv 2021/09/03

10

10萬就能擁有哈雷。Harley-Davidson Serial 1 電動自行車海外發表!

10萬就能擁有哈雷。Harley-Davidson Serial 1 電動自行車海外發表!

2020年時Harley-Davidson首度亮相的Serial 1 電動自行車,採用古典風格的設計理念,結合上新世代的電能移動科技,讓不少海內外車迷都感到驚艷;歷經將近一年的等待之後,近日Harley-Davidson終於在北美、歐洲市場上正式推出Serial 1 電動自行車,售價換算台幣大約從14萬元起。

Ziv 2021/08/06

L

官方新聞稿。KIA Ceed Sportswagon歐風美型跑旅登台!首批European Edition限量100台,預售價114.9萬驚艷登場

官方新聞稿。KIA Ceed Sportswagon歐風美型跑旅登台!首批European Edition限量100台,預售價114.9萬驚艷登場

KIA總代理台灣森那美起亞秉持永續經營台灣市場的精神,持續導入超越消費者期待的多元產品,繼甫於7月中旬發表、於歐洲紐柏林賽道調校開發的旗艦性能轎跑New Stinger後,台灣森那美起亞於今日(20日)正式宣布,源自歐洲設計、調校、並於斯洛伐克製造的歐風美型跑旅KIA Ceed Sportswagon,自即日起以114.9萬元預售價,首批European Edition限量100台正式在台展開預售!Ceed Sportswagon不僅是KIA於國內市場首款導入的歐洲原裝進口旅行車款,更讓過去僅限於歐洲市場的Ceed車系,正式以台灣為亞太首發市場!

Ziv 2021/07/20

24

L

帥氣依舊,科技點滿的新世代哈雷!Harley-Davidson Sportster S

帥氣依舊,科技點滿的新世代哈雷!Harley-Davidson Sportster S

時代演進下,Harley-Davidson不只盛大展示全新電動車款LiveWire象徵邁入新時代,前些日子在台發表的Pan America 1250多功能車更是這個美國品牌少見的冒險鳥車,時光推進到2021年的今天,Harley-Davidson在自身拿手的美式機車領域,帶來令人耳目一新的Sportster S!

Webber 2021/07/14

17

L

美式冒險精神降臨!Harley-Davidson Pan America 1250 108.8萬起台灣發表

美式冒險精神降臨!Harley-Davidson Pan America 1250 108.8萬起台灣發表

Harley-Davidson今年二月份才在海外正式發表的全新冒險車款Pan America 1250在今日正式於台灣發表上市,這台外型獨特、搭載V型雙缸引擎又具備許多先進電控、科技配備的美式冒險大師,將要來挑戰歐系、日系的多功能車對手。

Ziv 2021/05/13
無聲哈雷。LiveWire將成為Harley-Davidson電動機車獨立品牌

無聲哈雷。LiveWire將成為Harley-Davidson電動機車獨立品牌

當哈雷重機在你身旁停等紅燈時,相信那經典又渾厚的三節拍聲浪絕對曾經引起你的注意,如果又剛好遇到哈雷車隊,一身皮革與各種金屬配件的畫面,更是闡述了哈雷車主的自我風格。

Oliver 2021/05/12
陷入貿易戰風暴 Harley-Davidson在歐洲將被課56%關稅

陷入貿易戰風暴 Harley-Davidson在歐洲將被課56%關稅

先前美國政府還是川普當家之時,掀起了歐美的關稅戰,沒想到川普下台之後,這個戰火持續延燒,而這次美式機車大廠Harley-Davidson遭到了池魚之殃,最新的消息指出,哈雷進口到歐盟的所有產品都必須要備課徵56%的關稅。

Dickson 2021/04/22
機車也有AEB!Harley-Davidson正在研發緊急煞車系統!

機車也有AEB!Harley-Davidson正在研發緊急煞車系統!

在近幾年來主動安全系統的熱潮吹到了兩輪機車上頭,各大廠都在盡全力開發各項電子配備為的就是讓騎士擁有更安全的騎乘體驗,近日美式機車大廠Harley-Davidson提交的專利證實他們也正在開發全新的緊急煞車輔助系統。

Dickson 2021/04/14

6

Harley-Davidson 1250 Custom意外曝光?今年有望以Nightster之名發表!

Harley-Davidson 1250 Custom意外曝光?今年有望以Nightster之名發表!

Harley-Davidson 1250 Custom這台帥氣車款先前才在官網上頭現身,近日Harley-Davidson疑似又在網路上意外曝光這台車的介紹影片,從影片中可以看到全車採用和先前不同的黑色塗裝,加上先前Harley-Davidson註冊了Nightster的專利車名,不少外媒都預測1250 Custom很可能會掛上Nightster之名發表。

Ziv 2021/03/19

20

L

150匹、先進電控、V型雙缸。Harley-Davidson Pan America 1250 美式冒險大師發表!

150匹、先進電控、V型雙缸。Harley-Davidson Pan America 1250 美式冒險大師發表!

經過漫長等待之後,Harley-Davidson Pan America 1250終於正式發表,這台可以說是Harley-Davidson旗下最不哈雷的車款,搭載有招牌的1252c.c. V型雙缸引擎、150HP最大馬力以及6軸IMU的電控系統等,售價部分則從17,319美元起,大約是台幣48.3萬元左右。

Ziv 2021/02/23

6

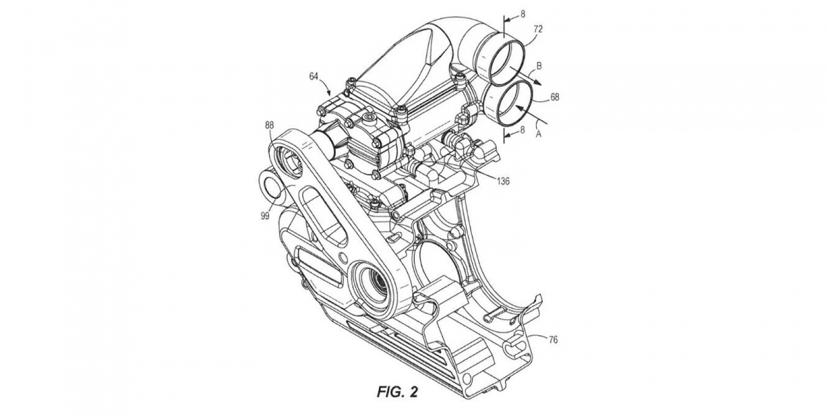
哈雷也玩增壓?Harley-Davidson機械增壓引擎專利曝光!

哈雷也玩增壓?Harley-Davidson機械增壓引擎專利曝光!

說到增壓引擎,相關的技術專利早已成為各間車廠之間的備戰武器,面對越來越嚴苛的排放環保法規,除了電動化發展之外,要保留內燃機引擎的聲浪與樂趣,增壓成為被寄與厚望的救贖之一,近日Harley-Davidson也曝光一組機械增壓的引擎專利,有望在未來替經典三拍的V型雙缸引擎,增加更猛爆的性能。

Ziv 2021/02/04

9

美式冒險王!Harley-Davidson Pan America 1250 明年二月上市

美式冒險王!Harley-Davidson Pan America 1250 明年二月上市

曝光許久卻遲遲未正式發表的Harley-Davidson Pan America 1250終於證實將在2021年2月22日正式發表,這台搭載Harley-Davidson招牌V型雙缸、外型設計獨特的美式ADVENTURE也曝光第一批的實車照片,趕緊來看看車上有哪些好料吧!

Ziv 2020/12/10
Harley-Davidson超帥新車官網現身,Custom 1250有望迎擊HONDA REBEL 1100

Harley-Davidson超帥新車官網現身,Custom 1250有望迎擊HONDA REBEL 1100

如果你還有印象可能會記得,Harley-Davidson曾在2018年夏天一口氣丟出多款概念新車,當時看起來聲勢浩大,有種要打破市場的霸氣感,美國官網也隨後在車款類別中加入「未來車款」展現出大破大立的美式野心,雖然直到2020年底,這間美國百年大廠沒有更多動作,但近期透過官網倒是可以發現,又有一款車距離現實更近一步。

Webber 2020/12/02